2025 香港买房贷款指南:能贷多少?利率多少?要啥条件?
扫描到手机,新闻随时看
扫一扫,用手机看文章
更加方便分享给朋友
好多人都怀揣着在香港买房的梦想,可买房不是个小数目,贷款就成了大家关心的头等大事。今天咱们就来好好唠唠,2025 年在香港买房到底能不能贷款,要是能贷,又有哪些门道。
答案是肯定的,在香港买房能贷款,而且香港的银行和金融机构为购房者提供了多样的贷款选择。
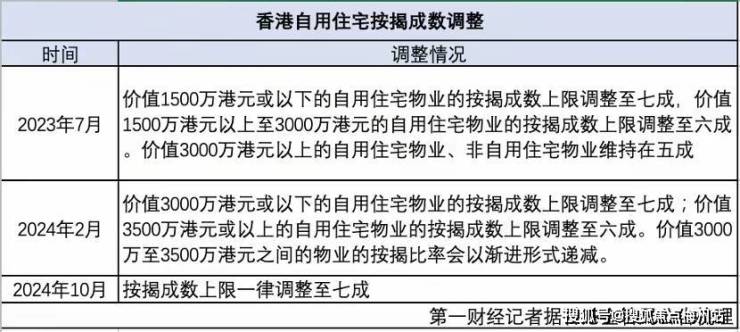
先看看贷款政策,这可是贷款的大前提。2024 年 10 月 16 日,香港金管局有大动作,向银行业发出指引,对物业按揭贷款的逆周期宏观审慎监管措施进行了修订。这次修订力度不小,直接把所有住宅物业的按揭比例上限统一提到了 70%,不管这房子你是拿来自己住,还是用于投资等非自用目的,都按这个上限来。同时,以 “资产水平” 为审批基础的物业按揭贷款,按揭比例上限从原本的 60% 也提升到了 70%,和以 “供款与入息比例” 为审批基础的物业按揭比例看齐了。另外,非自用物业的 “供款与入息比例” 上限从 40% 调高到了 50%,和自用物业一样了。而且,取消了按揭贷款申请人在申请时,要是有其他按揭物业借贷或担保,就得调低所适用的按揭比例上限及 “供款人入息比例” 上限 10% 的要求。这么一来,香港所有住宅物业和非住宅物业按揭比例上限都成了 70%,“供款入息比例” 上限都是 50% 。这一政策调整,大大降低了购房者的贷款门槛,让更多人有机会通过贷款实现买房梦。
再讲讲不同类型房屋的贷款情况。对于普通住宅,如果你买的是价值 3000 万港元或以下的自用住宅物业,按揭成数上限能达到七成。也就是说,你买一套 3000 万港元的房子,贷款可以贷到 2100 万港元,自己准备 900 万港元的首付就行。要是房子价值在 3500 万港元或以上的自用住宅物业,按揭成数上限是六成。比如买一套 4000 万港元的房子,能贷款 2400 万港元,首付得准备 1600 万港元。在 3000 万到 3500 万港元之间的物业,按揭比率会以渐进形式递减,避免出现按揭成数骤降的情况。非自用住宅物业,像拿来出租或者做其他商业用途的房子,按揭成数上限也从五成提高到了六成。
想要了解香港买房投资、保 险、读 书 和 香 港户 口,可 以 添 加 我 的 微 信 : ypsgf9999 专业/分析内地人怎么在香港买房?以及每一个香港楼盘有哪些优点缺点、香港房产投资政策、银行贷款政策、入户,入学、都给您讲解的实实在在。博主专注香港房产10年,向每一位客户传达真实有效的信息,如 果 需 要 了 解 更 多 的 话 请 添 加 + 我 的 信 : ypsgf9999 我 沟 通,解 决您 一 站 式问题疑惑。
非住宅物业,像写字楼、商铺及工厦等,按揭成数上限从六成提升到了七成。这对于想投资商业地产的人来说,是个好消息,意味着能从银行贷到更多钱,减轻资金压力。
贷款额度和利率也是大家关注的重点。贷款额度方面,银行主要会参考你的收入情况、资产状况以及信用记录。一般来说,银行会通过计算你的供款与入息比率来确定贷款额度,现在上限是五成,也就是你的每月还款额不能超过月收入的 50%。比如你月收入 5 万港元,那么每月房贷还款额最高就是 2.5 万港元。利率呢,香港的银行提供固定利率和浮动利率两种选择。固定利率在贷款期内保持不变,能让你还款计划更稳定,不用担心利率波动。浮动利率通常参考香港银行同业拆息(HIBOR)或者最优惠利率(P),会随市场利率波动,在市场利率较低时,可能还款利息支出相对少些,但要是市场利率上升,还款压力也会跟着增加。目前,香港的按揭利率处于相对合理水平,随着美联储减息,香港主要银行过去一年多相继下调最优惠利率 0.625%,使按揭利率下降,这对购房者来说是个实实在在的利好,能降低贷款成本。
不过,在香港贷款买房也有一些要注意的地方。申请贷款时,银行会对房产进行估值,贷款金额是按估值来算的,不是购房总价。而且申请过程中会涉及一些费用,像律师费、评估费等,得提前做好预算。另外,香港楼市也有波动,买房贷款前要充分考虑自身还款能力和市场风险,别让房贷成为过重的负担。
总的来说,2025 年在香港买房贷款政策相对宽松,给了购房者更多机会。只要了解清楚政策,结合自身情况,合理规划,通过贷款在香港拥有一套属于自己的房子,并不是遥不可及的梦想。要是大家对贷款买房还有具体问题,比如怎么选择适合自己的贷款方案,不同银行贷款政策有啥区别,随时都能找我,我可以帮你详细分析,助你顺利实现香港买房计划。
想要了解香港买房投资、保 险、读 书 和 香 港户 口,可 以 添 加 我 的 微 信 : ypsgf9999 专业/分析内地人怎么在香港买房?以及每一个香港楼盘有哪些优点缺点、香港房产投资政策、银行贷款政策、入户,入学、都给您讲解的实实在在。博主专注香港房产10年,向每一位客户传达真实有效的信息,如 果 需 要 了 解 更 多 的 话 请 添 加 + 我 的 信 : ypsgf9999 我 沟 通,解 决您 一 站 式问题疑惑。
声明:本文由入驻焦点开放平台的作者撰写,除焦点官方账号外,观点仅代表作者本人,不代表焦点立场。
