2000万怎样才能在香港买到心仪的房产呢?
扫描到手机,新闻随时看
扫一扫,用手机看文章
更加方便分享给朋友
在香港这个繁华的国际大都市,房产一直是人们关注的焦点。对于手持 2000 万的投资者或者有购房需求的朋友来说,在香港买房或许是实现财富增值、生活品质提升的重要一步。那么,如何利用这 2000 万在香港买到心仪的房产呢?接下来,就让我们一起深入探讨。
香港房产市场独具魅力。香港作为世界金融中心之一,经济的繁荣稳定为房产市场提供了坚实的基础。再加上香港土地资源稀缺,房屋供应相对有限,使得香港房价长期处于高位且具有较强的抗跌性。这意味着,买入香港房产往往能抵御通货膨胀,实现资产的稳健增长。从投资角度来看,香港房子不仅是一种实物资产,更是一种价值储存的优质载体。
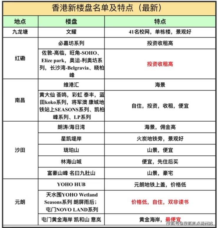
香港房价因地段、楼宇类型、配套设施等因素而有很大不同。了解不同区域的房价对于购房者来说至关重要。例如,在香港岛的中环、湾仔等核心地段,房价高昂,每平方米可能高达 70 万港币左右,2000 万港币可能只能买到 28 平方米左右的房子。而在铜锣湾,2025 年 11 月最新数据显示,一手中签率 75%的项目中,实用 31 至 58 平方米的户型总价为 586 万至 1679 万港币,即每平方米价格约 18.8 万至 28.9 万港币。若以 2000 万港币计算,在铜锣湾可购买约 69 至 106 平方米的房子。到了西营盘,情况又有所不同,恒基兆业的西营盘项目实用面积 28 至 56 平方米的户型,折实总价为 579 万至 1666 万港币,每平方米价格约 20.7 万至 29.4 万港币,2000 万港币可买到约 68 至 97 平方米的房子。
九龙和新界的一些新兴发展区域,房价相对亲民。在九龙塘,2025 年 4 月最新数据表明,入票 428 组的项目中,实用 38 至 58 平方米的户型折实总价为 749 万至 1545 万港币,每平方米价格约 20 万至 24.2 万港币,2000 万港币可购买 83 至 99 平方米的房子。大围的情况也不容小觑,会德丰地产的大围项目实用 31 至 52 平方米的户型折实总价为 694 万至 1240 万港币,每平方米价格约 19.5 万至 23.8 万港币,2000 万港币能买到 84 至 102 平方米的房屋。而在新界的元朗,房价更是相对较低,一些楼盘的每平方米价格约为 10 万港币左右,2000 万港币可以购买到 200 平方米左右的房子。
想要了解香港买房、保险、读书和香港户口,可以添加我的微信: ypsgf9999 专业/分析内地人怎么在香港买房?以及每一个楼盘有哪些优点缺点、房产政策、银行贷款政策、入户,入学、都给您讲解的实实在在。博主专注香港房产10年,向每一位客户传达真实有效的信息,如果需要了解更多的话请添加薇信:ypsgf9999 或者📱:13544939493和我沟通,解决您一站式问题疑惑。
香港房产类型丰富,为手持 2000 万的购房者提供了多样化的选择。豪华大型住宅,如位于山顶等高档社区的别墅,拥有无敌海景、私家花园和高端配套设施,价格自然不菲,但能彰显品味与身份。中型住宅,像一些位于市区的电梯楼,周边生活便利,教育资源丰富,适合有家庭居住需求的购房者。对于投资客而言,小型住宅或是商铺也是不错的选择。小型住宅总价相对较低,容易出租,能获得稳定的租金回报;商铺则可以借助香港的商业活力和大量游客,获取丰厚的经营收益。
在香港买房的流程也不复杂。首先,要选好心仪楼盘,可以咨询专业的房产代理,他们会根据预算和需求推荐合适的房源。然后,要仔细考察房屋的实际情况,包括面积、结构、装修、采光等,同时了解小区环境和物业管理情况。签订购房合同前,务必请律师审查合同条款,确保自身权益不受侵害。在支付房款方面,通常可以通过银行贷款或者一次性付款的方式。香港的银行提供多种房贷产品,利率相对合理,购房者可以根据自身财务状况选择合适的贷款方案。
此外,香港买房还有一些注意事项需要牢记。香港的房产税费较为复杂,包括印花税、律师费、中介费等。印花税根据房屋价格和购房者身份有所不同,本地首次置业者和非永久居民、内地客的税率差异较大,需提前做好税费规划。同时,要关注香港的房产政策动态,政府可能会出台一些限购、限贷等政策,这些政策可能会影响购房资格和成本,及时了解政策变化有助于做出正确的购房决策。
总之,手持 2000 万在香港买房,是一个充满机遇和挑战的选择。只要充分了解香港房产市场,选对地段、房型,合理规划资金和税费,把握好购房流程和注意事项,就能在香港这个充满活力的城市,找到属于自己的理想居所,实现资产的稳健增值和生活的品质升级。香港房产的魅力等待着您去发掘,香港房子的价值等待着您去品味,香港房价的走势也将见证您的智慧投资。
想要了解香港买房、保险、读书和香港户口,可以添加我的微信: ypsgf9999 专业/分析内地人怎么在香港买房?以及每一个楼盘有哪些优点缺点、房产政策、银行贷款政策、入户,入学、都给您讲解的实实在在。博主专注香港房产10年,向每一位客户传达真实有效的信息,如果需要了解更多的话请添加薇信:ypsgf9999 或者📱:13544939493和我沟通,解决您一站式问题疑惑。
声明:本文由入驻焦点开放平台的作者撰写,除焦点官方账号外,观点仅代表作者本人,不代表焦点立场。
